您好,欢迎来到365比分网,临沂会计培训学校,临沂会计初中级培训班-临沂会计培训学校   
 
 
点击这里给我发消
息  
首页 学校简介 银桥新闻 课程设置 报名问题 师资力量 学员风采 学员档案 学员考试 联系我们
 
  • 滚动
  • 名牌老校
  • C
  • 2

最新推荐  
·会计基本人手一份的税收优惠合
·重点稽查四大税务风险点,小问题
·8月起申报增值税纳税申报表有变
·确认平台”遇上“申报期”,如何
·有基础的可以到临沂罗庄会计培
·临沂河东会计学校开通网上报税
·临沂河东会计培训学校具有人性
·为什么要到专业会计学校进行培
·临沂考会计初级职称去哪里培训
·如何考察临沂罗庄会计培训学校
银桥新闻 您当前位置:临沂会计培训学校 >> 银桥新闻 >> 浏览文章
 
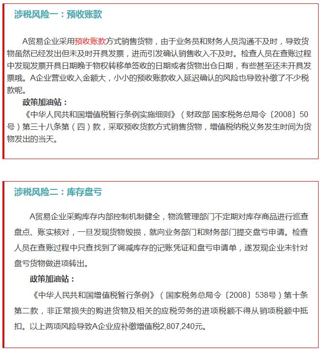
重点稽查四大税务风险点,小问题也不可忽视
作者:厦门国税微宣传 日期:2017年08月19日 来源:厦门国税微宣传 浏览: 次 【字体:
 
 

本文来自(厦门国税微宣传) 本文为转账文章,只供免费学习研究用!


 @吃瓜群众:大企业纳税遵从高、财务水平强,还会存在什么税务风险呢?

  @检查人员:哈哈,大企业虽然内部控制较为健全,但也会因理解税收政策不准确等原因而产生税务风险。所以我们特此把今年重点稽查对象随机抽查过程中发现的税务风险整理出来,帮助各位提高风险识别和风险应对能力呀,毕竟小问题也不可以忽视哦。

相关文章  
·会计基本人手一份的税08/25
·重点稽查四大税务风险08/19
·8月起申报增值税纳税申08/12
·确认平台”遇上“申报08/05
·有基础的可以到临沂罗08/04
·临沂河东会计学校开通08/01
·临沂河东会计培训学校06/20
·为什么要到专业会计学06/14
·临沂考会计初级职称去06/09
·如何考察临沂罗庄会计06/05


中国商都提供技术支持 COPYRIGHT © 2004 - | 临沂市兰山区职业培训学校 版权所有 网站登录
鲁ICP备13029389号-2 365比分网(临沂会计培训学校 临沂会计培训 365比分网):临沂市兰山区沂蒙路与开阳路交汇西50米利奥纳多皮鞋店东临院内6楼
电话:0539-8101033 8127551 2026681
学校监督电话:15953991646 李老师
E-Mail:YinQiaoedu@163.com 网址:www.cqmingyi.com 网站咨询QQ:158342291
分享到:


临沂兰山会计学校,临沂兰山会计培训学校,临沂河东会计学校,临沂河东会计培训学校,临沂罗庄会计学校,临沂罗庄会计培训学校,临沂兰山会计证培训班,临沂河东会计证培训班,临沂罗庄会计证 培训班,临沂会计证培训班